Комплекс решений АСКОН 2011: конкурентное преимущество или необходимость?
22 сентября компания АСКОН представит новую версию комплексного решения для автоматизации конструкторско-технологической подготовки производства (КТПП) в машиностроении — Комплекс решений АСКОН 2011. В его состав входят система управления инженерными данными ЛОЦМАН:PLM, система трехмерного моделирования КОМПАС-3D, САПР технологических процессов ВЕРТИКАЛЬ, корпоративные справочники и другие программные продукты. В основу разработки новой версии лег практический опыт эксплуатации ИТ-решений АСКОН нашими заказчиками, которых насчитывается уже более 5700 предприятий.
К производству на любом предприятии относятся с уважением и особым трепетом, поскольку именно в создании продукции и заключается суть его деятельности. Кроме того, производство — это самый большой центр затрат, а главное — самая большая ответственность. Именно поэтому страсти летучек, планерок и оперативных совещаний у «главного» накалены до предела. А нужно ли вообще считать, оптимизировать и экономить производственные затраты? Безусловно, и резервы экономии заложены как раз на этапах конструкторско-технологической подготовки производства. Мобилизовать эти резервы и добиться успеха вряд ли удастся без применения информационных технологий. Сегодня ИТ из разряда конкурентных преимуществ перешли в необходимый элемент производственной инфраструктуры, который позволяет предприятию уверенно чувствовать себя на рынке.
В КТПП машиностроительного предприятия выделяется несколько направлений: проектирование и конструирование, управление изменениями, управление электронным архивом, управление процессами и пр. Большинство из них, за исключением крайне специфических, обеспечивает новая версия Комплекса решений АСКОН 2011. При работе над ней мы ориентировались на ключевые потребности наших пользователей, понимая, что в текущих экономических условиях наибольшую ценность представляют не новинки как таковые, а именно решения для текущих практических задач.
Проектирование и конструирование
Любой продукт начинается с идеи, которая в конечном счете материализуется в готовое изделие. С помощью CAD-систем конструкторы прорабатывают макеты компоновок, создают спецификации, 3D-модели, сборочные чертежи и деталировки. В Комплексе решений АСКОН рабочим инструментом для проектирования является КОМПАС-3D V12.
Комплекс решений АСКОН. Схема
Новая версия содержит немало новинок, но ключевой, безусловно, является новейшая функциональность для поверхностного моделирования изделий сложной формы. Разработанное в КОМПАС-3D изделие сохраняется в системе ЛОЦМАН:PLM, на основе информации из 3D-модели сборки или спецификации формируется многоуровневая структура изделия, к которой привязаны спецификации, чертежи, 3D-модели. Здесь же приведены массы составных частей и материалы, из которых изготавливаются детали.
При совместном использовании КОМПАС-3D V12 и системы управления инженерными данными ЛОЦМАН:PLM 2011 предусмотрена поддержка групповых чертежей, содержащих таблицы исполнений.

Интерфейс клиентского модуля ЛОЦМАН:PLM
В клиентском модуле ЛОЦМАН:PLM 2011 все изменения направлены на удобство работы пользователя — здесь теперь можно настроить область информации связанных объектов. Это касается отображения значений ключевых атрибутов и номеров версий объектов и документов, возможности выполнения математических операций со значениями численных атрибутов и т.п. Выполненная настройка сохраняется в специальном файле.

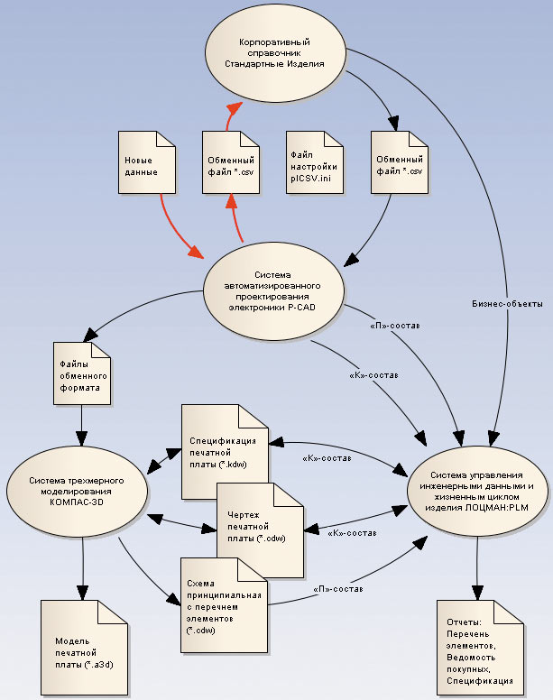
Приборостроение. Схема обмена информацией в Комплексе решений АСКОН
В Комплексе решений АСКОН 2011 акцент сделан на приборостроительное направление. Впервые в дистрибутивной поставке программных продуктов АСКОН реализована интеграция ЛОЦМАН:PLM 2011 и системы P-CAD. Раньше в каждом случае необходимо было проводить разработку механизма передачи данных. Теперь он входит в стандартный функционал системы. Конструктор радиоэлектронной аппаратуры может в автоматизированном режиме передать в ЛОЦМАН:PLM на основе сведений из файлов P-CAD информацию о разработанных принципиальных схемах и печатных платах и в конечном счете получить спецификацию в КОМПАС. Именно с этой целью специально под задачи приборостроителей были модифицированы отчеты «Специ-фикация», «Ведомость покупных», «Перечень элементов» и внесены соответствующие изменения в конфигурацию системы ЛОЦМАН:PLM. Таким образом, к изделиям и их составам, переданным в базу данных, теперь применимы все приемы работы, включая передачу приборостроительной документации в КОМПАС-3D и обратно, создание специализированных отчетов и т.п.
Управление изменениями
Модуль управления изменениями входит в состав системы ЛОЦМАН:PLM. В новой версии появились связанные извещения, когда одно изменение является причиной другого. Например, конструктор готовит извещение об изменении детали, а технолог параллельно создает извещение об изменении технологического процесса производства этой детали. По сути, эти процессы взаимосвязаны — изменение техпроцесса станет актуальным только после изменения детали. В этом примере технолог, зная, что конструктор готовит извещение об изменении детали, связанной с его техпроцессом, через модуль ЛОЦМАН Извещения установит связь своего извещения с извещением конструктора. После этого у него не будет необходимости дожидаться, пока конструктор проведет извещение, и повторно возвращаться к своему извещению для замены версии детали. Технолог может заниматься другой работой. При проведении технологического извещения в новую версию технологического процесса автоматически будет включена уже новая версия обрабатываемой детали, созданная по связанному конструкторскому извещению. Измененный техпроцесс станет актуальным сразу после проведения извещения о его изменении. Таким образом, связанное извещение может быть проведено только после проведения того извещения, от которого оно зависит.

Рекомендуемый порядок работы с извещениями в Комплексе решений АСКОН
Основное внимание в новой версии уделено удобству и скорости работы: существенно оптимизирована структура модуля управления изменениями, более информативным стал интерфейс пользователя, информация о вносимых изменениях передается в штамп чертежа КОМПАС (графы «Изм», «Лист», «№ документа», «Дата»).
Модуль управления изменениями поддерживает конструкторские и технологические извещения. Доступны следующие виды изменений:
- извещение об изменении (ИИ);
- предварительное извещение (ПИ);
- дополнительное извещение (ДИ);
- дополнительное предварительное извещение (ДПИ);
- предложение об изменении (ПР).
При управлении изменениями имеется возможность формирования бланка извещения в КОМПАС, редактирования извещений и отказа от них, управления картами согласования с использованием подсистемы ЛОЦМАН WorkFlow или без нее, создание план-графиков подготовки производства.
Технологическая подготовка производства
Как правило, технологическая подготовка производства начинается с так называемой расцеховки — разработки маршрута согласования, на основе которого впоследствии проектируется маршрут изготовления изделия. Управлять активностью того или иного маршрута в зависимости от контекста изготовления изделия позволяет система проектирования межцеховых маршрутов ЛОЦМАН Расцеховщик.
Разработка технологических процессов изготовления изделий выполняется в САПР ТП ВЕРТИКАЛЬ. При этом технологам доступны прикладные расчетные модули материальных и трудовых затрат, а также Универсальный технологический справочник, который представляет собой более 70 специализированных баз данных: типоразмеры инструмента и станочных приспособлений, марки материала режущей части режущего инструмента, причем весь инструмент может собираться в одну инструментальную сборку (это обеспечивает удобство при учете инструментальной единицы в производстве) и пр. Поддерживаются групповые и типовые технологические процессы, управление проектированием средств технологической оснастки.
Для расчета заготовок предлагается Система нормирования материалов, которая позволяет рассчитывать массу заготовки, нормы расхода и другие данные в технологических подразделениях предприятия.

Упрощенный порядок работы с заявками на разработку управляющих программ
Из значимых новинок отметим поддержку проектирования операций для станков с ЧПУ. В Комплексе решений АСКОН 2011 появился механизм управления заявками на разработку управляющих программ (УП). После формирования и регистрации заявки в ЛОЦМАН:PLM стартуют процессы разработки УП. Разработка управляющих программ реализуется при помощи сторонней CAM-системы, ВЕРТИКАЛЬ, Универсального технологического справочника и, при необходимости, Редактора управляющих программ. После завершения работы управляющая программа в составе всей технологической документации из САПР ТП ВЕРТИКАЛЬ размещается в ЛОЦМАН:PLM посредством модуля ЛОЦМАН Технолог.
Среди новинок, облегчающих работу технолога, отметим опцию расчета операционного размера на основании таблиц припусков для каждого вида обработки, автоматическое присвоение обозначения технологической документации по ГОСТ 3.1201, настройку компоновки САПР ТП ВЕРТИКАЛЬ для конкретного техпроцесса, проверку данных в техпроцессе (на соответствие пунктам ГОСТ 3.1116 «Нормоконтроль», расцеховочному маршруту и пр.), а также оптимизацию печати больших форматов технологических карт.
Таким образом, в Комплексе решений АСКОН 2011 на этом этапе разработанный ранее конструкторами состав изделия с массой, материалами и другими характеристиками, включающий чертежи, спецификации и 3D-модели, дополняется технологическими данными: технологическими процессами, маршрутами изготовления, заготовками, трудовыми и материальными нормами, документацией на изготовление оснастки и управляющими программами для станков с ЧПУ.
Коллективная работа и удаленное взаимодействие
В последних версиях Комплекса решений АСКОН особое внимание уделено возможностям коллективной работы инженеров. В первую очередь это совместное проектирование изделий при использовании систем КОМПАС-3D и ЛОЦМАН:PLM, а также взаимодействие при разработке технологического процесса двумя и более технологами при работе в САПР ТП ВЕРТИКАЛЬ. Основные секреты совместной работы — интегрированные в едином пользовательском интерфейсе функции разных программных продуктов, мгновенные уведомления о статусе документов и, конечно же, подсистема выдачи заданий и управления потоками работ ЛОЦМАН WorkFLow.
При коллективном проектировании технологического процесса группой технологов доступны:
- автоматическое формирование сквозного техпроцесса и комплекта документации на него по ссылочной информации;
- применение в технологическом процессе операций, доступных по другому техпроцессу;
- мониторинг состояния проектирования техпроцесса;
- проверка сквозных техпроцессов на соответствие межцеховому маршруту из ЛОЦМАН:PLM и другие возможности.
ЛОЦМАН:PLM поддерживает удаленную работу через Интернет. Для взаимодействия территориально распределенных площадок (холдинговые структуры, взаимодействие с соисполнителями) существует механизм синхронизации двух и более баз данных. В этом случае одна из баз данных ЛОЦМАН:PLM выступает в качестве Центра обработки данных (ЦОД). По заданным условиям базойисточником формируются пакеты синхронизации, содержащие данные для обмена, которые затем обрабатываются ЦОД и импортируются в базу-приемник. Перемещение пакетов между участниками системы синхронизации и ЦОД может осуществляться произвольным образом: через канал FTP, по электронной почте, посредством сменного носителя и пр.
Управление процессами и потоками работ
Согласованное взаимодействие конструкторов, технологов и других специалистов при разработке документации на изделие можно оптимизировать при помощи ЛОЦМАН WorkFlow. Безусловно, на каждом предприятии уже сложились свои традиции и подходы — например порядок запуска изделий в производство. При этом типична следующая ситуация: каждый исполнитель знает свою работу, однако весь процесс разработки или утверждения документации на предприятии целиком не описан. При использовании системы управления процессами ЛОЦМАН WorkFlow с помощью визуального графического редактора явно описываются ключевые процессы КТПП предприятия. Во время этой работы уже происходит оптимизация процессов: исключается явное дублирование операций, модернизируются не очень удобные схемы выполнения работ. Отдельно описывается организационная структура предприятия, в которой должности связаны с исполнителями, имеющими свои учетные записи. После старта процесса специалисты непосредственно в ЛОЦМАН:PLM получают задания на разработку документации, расчет норм, согласование и пр. При возникновении вопросов доступна внутренняя переписка, изменение статуса заданий и контроль за сроками их выполнения. Таким образом, в любой момент можно получить информацию о ходе выполнения работ. Вся деятельность по подготовке производства становится ясной и прозрачной.

Процесс согласования заявки на разработку управляющей программы в ЛОЦМАН WorkFlow
В новой версии ЛОЦМАН:PLM 2011 часть функций, ранее выполняемых при корректировке бизнес-процесса только через специализированные модули WorkFlow, перенесена в клиентское приложение. Пользователь, имеющий право редактирования бизнес-процесса, может оперативно изменить список аудиторов и скорректировать текст задания как на бизнес-процесс в целом, так и на его отдельные задания.
Управление электронным архивом
Архив технической документации традиционно является одним из узких мест КТПП. Для его упорядочения и правильной организации служит подсистема управления электронным архивом ЛОЦМАН Архив. Ее основные функции: сдача и приемка документов в архив, проведение изменений в архивных документах, выдача копий. В соответствии с пожеланиями пользователей к ним добавились новые возможности:
- выдача пользователям подлинников архивных документов с целью внесения в них изменений, а также осуществление контроля за выданными подлинниками;
- формирование специализированных отчетов: «Карточка абонента» и «Карточка документа». В первом выводятся сведения о подлинниках и копиях архивных документов, когдалибо выдававшихся абоненту. Во втором — сведения о самом архивном документе, а также информация о держателях копий этого документа.
Внесены серьезные изменения и в алгоритм работы различных групп пользователей с архивом. Теперь любого рода взаимодействие с электронным архивом (сдача документов в архив, сдача изменений в архив, выдача копий и пр.) осуществляется при помощи механизма заявок. Заявка формируется пользователем архива, а затем обрабатывается архивариусом. Каждая заявка хранит информацию о выполняемом действии, а также содержит перечень документов, которых это действие касается.
Одно из достоинств новой версии ЛОЦМАН Архив — удобство настройки и возможность адаптации для решения конкретных задач предприятия. Например:
- формирование правил комплектности, в соответствии с которыми ЛОЦМАН Архив будет автоматически проверять состав и структуру документов, передаваемых в архив;
- настройка системы автоматического поиска структурных единиц предприятия, сотрудники которых смогут обращаться в архив за копиями архивных документов;
- определение бизнес-логики работы ЛОЦМАН Архив:
- составление списка типов документов, которые могут быть сданы в архив,
- составление списка типов объектов, которые смогут служить источником данных для проведения изменений в архивных документах,
- введение ограничений на состояния документов, передаваемых в архив, на присво-ение инвентарных номеров и пр.;
- настройка общих параметров работы модуля ЛОЦМАН Архив.
Отдельная задача, решаемая средствами модуля настройки, заключается в организации системы учета и хранения архивных документов при помощи инвентарных книг и нумераторов. При регистрации в архиве все архивные документы распределяются по инвентарным книгам, при этом каждому документу при помощи нумератора автоматически присваивается уникальный инвентарный номер. Это позволяет упорядочить структуру архива и облегчить поиск необходимой архивной информации.
Управление нормативно-справочной информацией
Корпоративные справочники — «Материалы и сортаменты», «Стандартные изделия», «Единицы измерения» — занимают особое место в составе Комплекса решений АСКОН. Они максимально упрощают рутинные операции подбора материалов и стандартных комплектующих, при этом существенно экономя время инженеров. Вектор развития справочников направлен на постоянное увеличение их наполнения и повышение удобства работы конечного пользователя, в том числе при совместном использовании с другими системами.

Корпоративный справочник «Материалы и сортаменты»
Из ключевых особенностей корпоративных справочников АСКОН выделим:
- централизованное управление номенклатурой материалов и сортаментов, стандартных, типовых и прочих изделий и конструктивных элементов в рамках всего предприятия;
- формирование ограничительного перечня (применяемость изделий и материалов) для службы или всего предприятия;
- кодификацию материалов;
- плавающие лицензии на различные каталоги в зависимости от потребностей пользователя;
- интеграцию с программамиинструментами, в том числе САПР, — возможность вставки 2D- и 3D-моделей стандартных изделий в КОМПАС-3D, популярные CAD-системы и ЛОЦМАН:PLM;
- использование как локальной, так и сетевой версии;
- возможность дальнейшего наполнения на предприятии.
Наполнение справочника «Материалы и сортаменты 2011» включает более 8500 позиций по материалам. Помимо этого он содержит свыше 45 500 экземпляров сортаментов, а также информацию о коэффициентах трения, условиях склеивания различных материалов, покрытиях, композиционных материалах, процентный состав микроэлементов в различных марках сталей и пр.

Корпоративный справочник «Стандартные изделия»
В новой версии корпоративного справочника «Стандартные изделия 2011» появились крепежные изделия по стандартам DIN и ISO — более 39 тыс. наименований. Оптимизирован механизм поиска, стал доступен быстрый подбор изделий по заданным характеристикам: длина резьбы и пр. Хранимый перечень последних выбранных элементов позволяет иметь под рукой наиболее часто используемые изделия из справочника. Механизм работы с крепежными соединениями стал более гибким и удобным, появилась возможность фильтрации изделий по параметрам соединения.
Доступ к справочнику «Материалы и сортаменты 2011» теперь может осуществляться через локальную сеть или Интернет (например, для специалистов в командировке). Для использования вебклиента необходимы только интернет-браузер (Internet Explorer, Mozilla и др.) и установленный вебсервер справочника. Такое решение упрощает установку, развертывание и последующую поддержку решения.
Интеграция с внешними системами (ERP, MRP, АСУП и пр.)
В начале статьи мы коснулись темы управления затратами. Безусловно, более прозрачные процессы КТПП, автоматизация труда и, особенно, рутинных операций, оптимизация в мелочах на каждом этапе дают существенную экономию затрат — по оценкам наших пользователей, до 2,5 раз. Вторым важным моментом является наличие в комплексе актуальной информации об изделиях и инженерных данных для их производства. Именно корректные данные о конструкции изделия, составе, количестве и расходе материала, трудозатратах, которые передаются в автоматизированном режиме в системы управления предприятием, системы производственного планирования, позволяют избежать при изготовлении изделия колоссальных затрат и выиграть время. Пожалуй, это один из самых важных моментов.

В новом Комплексе решений АСКОН 2011 реализован механизм передачи данных из корпоративного справочника «Материалы и сортаменты» в систему «1С:Предприятие», в которой создаются элементы, соответствующие объектам справочника. Для обмена информацией между справочником АСКОН и системой «1С:Предприятие» используются внешние отчеты и обработки «1С». Справочник интегрируется с различными конфигурациями системы «1С:Предприятие» (конфигурациями «1С»).
Безопасность данных и контроль доступа к информации
В Комплексе решений АСКОН 2011 выделяют шесть уровней безопасности.
Первый уровень обусловлен архитектурой системы. Вся работа с информационным наполнением ЛОЦМАН:PLM реализована через сервер приложений, который обращается к документам и данным от имени пользователя. Внести изменения напрямую невозможно. Такая модель не предоставляет иного доступа к документам и данным, кроме как через пользовательский или программный интерфейс ЛОЦМАН:PLM.
Второй уровень заключается в применении защиты документов средствами безопасности файловой системы NTFS при использовании файловых архивов для хранения документов, а также аудита доступа извне к файлам базы данных средствами СУБД.
Третий уровень безопасности предоставляет возможность криптографической защиты документов, размещенных в базе данных или на файловых архивах. Шифрование может выполняться с применением библиотеки, входящей в поставку ЛОЦМАН:PLM, либо внешней библиотеки.
Четвертый уровень — собственная система безопасности ЛОЦМАН:PLM. В ее основе лежит управление объектами, документами, состояниями и пользовательскими группами на основе политики, предложенной в базовой поставке.
Пятый уровень безопасности — возможность использования системы электронноцифровой подписи для защиты структуры изделия или отдельных документов.
Для обеспечения шестого уровня безопасности рекомендуется применять Систему безопасности данных КОМПАС-Защита. Приложение предназначено для защиты от несанкционированного доступа к электронным документам (чертежам, спецификациям, трехмерным моделям и т.п.), разработанным в КОМПАС-3D. Надежность защиты документов обеспечивается шифрованием на основе аппаратного ключа. Этот механизм препятствует промышленному шпионажу, поскольку электронные документы, ушедшие по какимто причинам с предприятия без ведома руководства, невозможно открыть и использовать на другом предприятии.
В ЛОЦМАН:PLM и КОМПАС-3D отсутствуют недокументированные возможности, исключающие несанкционированную передачу какойлибо информации из систем по проводным либо беспроводным каналам связи, что подтверждено соответствующими сертификатами ФСТЭК России.
Удобство установки и развертывания
Уже во второй раз Комплекс решений АСКОН выходит в составе единого дистрибутива. По отзывам наших заказчиков, удачным является решение, когда все программные продукты устанавливаются совместно (за исключением КОМПАС-3D V12).
Такой подход сводит к минимуму вопросы о совместимости версий разных продуктов (гарантированно совместимы все версии продуктов, которые находятся внутри дистрибутива), упрощает процесс обновления продуктов, но самое главное — в разы сокращает время и количество вопросов, связанных с установкой и развертыванием комплекса на предприятии, а также с его последующей настройкой.



