Использование прикладных и отраслевых решений на основе Lotsia PLM
Авиационно-космический комплекс и оборонная промышленность
Интегрированное решение Lotsia PLM уже давно заняло на отечественном рынке устойчивые позиции. Одним из ключевых компонентов решения является комплексное PDM/TDM/Workflow-решение Lotsia PDM PLUS. Качество этой разработки компании «Лоция Софт» подтверждено двумя престижными наградами конкурса «Элита САПР» и сертификатом Росстандарта. А на гибкость и легкость вписывания системы Lotsia PDM PLUS в существующее программное окружение предприятий указывает широкий охват отраслей, в которых внедрена система (машиностроение, приборостроение, авиационно-космическая отрасль, судостроение, энергетика, проектные организации, горнодобыча и переработка, нефтегазовая отрасль, швейная промышленность, многопрофильные холдинги и т.п. — всего по состоянию на 2008 год система применяется в 28 отраслях). Интеграция же с системой управления предприятием Lotsia ERP позволяет построить законченное PLM-решение.
При этом популярность решения Lotsia PLM не в последнюю очередь определило наличие широкого спектра готовых отраслевых решений, включающих шаблоны настроек для различных вертикальных рынков, методические рекомендации по внедрению системы и решению конкретных прикладных задач, — так называемые Best Practices. Что приятно, данные настройки доступны официальным пользователям Lotsia PLM без дополнительной оплаты.
Возможности Lotsia PDM PLUS по интеграции с различными офисными приложениями (MS Office, OpenOffice и др.), конструкторскими (Autodesk AutoCAD, Mechanical Desktop, Inventor, Bentley MicroStation, SolidWorks и др.) и технологическими САПР, а также системами управления предприятием (в том числе MS Dynamics, BAAN, Lotsia ERP и др.) позволяют построить полноценное PLM-решение в рамках предприятия. Полная независимость от использования какой-либо конкретной серверной операционной системы, СУБД и САПР и привязки к решениям одного разработчика делают решение на основе Lotsia PDM PLUS интересным в первую очередь для предприятий, использующих несколько различных систем.
В этой статье описываются основные возможности некоторых прикладных отраслевых решений на основе Lotsia PDM PLUS, предлагаемых компанией «Лоция Софт» и ее авторизованными партнерами.
Общее машиностроение
Настройка системы Lotsia PDM PLUS для применения на предприятиях и в конструкторских бюро машиностроительного профиля является типовым решением, поставляемым в базовом дистрибутиве.
При этом используются такие возможности системы, как ведение состава изделий, классификация документов и изделий (с применением как собственных классификаторов, так и классификатора ЕСКД), организация электронного архива и автоматизация технического и организационно-распорядительного документооборота (утверждение документации, проведение изменений и т.п.).
Система Lotsia PDM PLUS включает набор функций, позволяющих автоматизировать рутинные операции: создание исполнений по ЕСКД, сравнение составов различных изделий, возможность работы с вариантами конструкций, формирование различных спецификаций (в том числе групповых) и ведомостей.
Интеграция Lotsia PDM PLUS с SolidWorks
Lotsia PDM PLUS позволяет автоматизировать проведение изменений в соответствии с требованиями стандарта ГОСТ 2.503 и отраслевых стандартов либо стандартов предприятия. Модуль Workflow LS Flow поддерживает как свободную, так и предопределенную маршрутизацию и позволяет автоматизировать бизнес-процессы практически любой сложности. Поддерживаются переходы по условиям, циклы, возвраты через несколько этапов назад по маршруту, вложенные процессы, информационные рассылки и т.п.
Просмотр твердотельной модели в Lotsia PDM PLUS при помощи встроенного вьюера AutoVue
При этом модули интеграции позволяют работать с популярными машиностроительными САПР в режиме полной интеграции (обращаться к электронному архиву непосредственно из приложения, считывать состав сборки и строить на его основании дерево состава изделия, передавать информацию из штампа чертежа в систему PDM и наоборот, работать с файлами внешних ссылок, компонентными документами (сборками) и растровыми подложками).
Также с помощью модуля AutoVue возможен просмотр и аннотирование твердотельных и поверхностных трехмерных моделей различных форматов: CATIA, Unigraphics, Pro/ENGINEER, SolidWorks, Solid Edge, Autodesk Mechanical Desktop, Inventor, IGES, ACIS, STEP и др.
Система внедрена на предприятиях, использующих различные конструкторские САПР: AutoCAD, Mechanical Desktop, Inventor, Pro/ENGINEER, Unigraphics, Solid Edge, SolidWorks, T-FlexCAD, КОМПАС-График и др.
Интеграция с системами технологической подготовки производства и управления предприятием позволяет отслеживать судьбу изделия на протяжении всего его жизненного цикла.
Для обмена данными с другими предприятиями, в том числе использующими другие системы PDM, служит STEP-интерфейс.
Среди пользователей системы Lotsia PDM PLUS такие ведущие КБ и машиностроительные предприятия, как КБ «Южное», ВНИИметмаш, Машиностроительный завод им. Дзержинского и др.
Авиационно-космический комплекс и оборонная промышленность
Предприятия авиационно-космического комплекса и оборонной промышленности характеризуются высоким уровнем сложности выпускаемой продукции и очень жесткими требованиями по ее надежности. Как правило, на этих предприятиях широко используются различные САПР. Именно поэтому перед ними очень остро стоит задача информационной поддержки продукции на протяжении ее жизненного цикла.
К специфическим требованиям, которые выдвигаются этими предприятиями, помимо соблюдения требований ГОСТ, ОСТ, СТП, технических регламентов, стандартов ISO (при работе по кооперации с зарубежными заказчиками), относятся отслеживание уникальных экземпляров изделий (номерной учет) и сопровождение продукции в течение всего срока эксплуатации.
Применение решения на основе линейки программного обеспечения Lotsia PLM (Lotsia PDM PLUS и Lotsia ERP) позволяет успешно решать задачи, стоящие перед предприятиями авиационно-космического комплекса и оборонной промышленности в рамках единой информационной среды.
Использование в качестве платформы индустриальных СУБД (например, Oracle) позволяет работать в системе с огромными массивами данных большому количеству пользователей. Хранение же документов на защищенных файл-серверах позволяет хранить практически неограниченные объемы информации без снижения производительности.
Важным фактором, определяющим успешное применение системы, является отсутствие ограничений по сложности создаваемых проектов и по количеству уровней вложенности структуры изделия.
Проверка ЭЦП: документ объекта был изменен
Поддерживается возможность ведения номерного учета изделий и хранения полной информации по каждому экземпляру продукции (единичная входимость). Это дает возможность учитывать в процессе сопровождения изделий все изменения, внесенные для конкретного серийного номера продукции.
Для удобства работы сотрудников различных служб (конструкторов, технологов, экономических и плановых подразделений, сотрудников сервисных служб и т.п.), начиная с этапов маркетинговой проработки и проектирования и заканчивая сервисным сопровождением продукции, система Lotsia PDM PLUS позволяет формировать различные специализированные представления информации об изделии (View). Представления, соответствующие потребностям конкретных служб, значительно облегчают работу с системой и позволяют рассматривать данные об изделии в различных информационных срезах.
Существенно облегчают работу конструктора функции сравнения проектов, создания нового проекта на основе существующего (особенно это удобно, например, при разработке нового проекта для иностранного заказчика на основании имеющейся разработки).
Для решения задач обмена информацией со смежниками и внешними заказчиками очень удобна функция пакетного экспорта документации. Она позволяет формировать комплекты документов для передачи их во внешние организации с автоматическим формированием гипертекстового файла описания.
Все действия по изменению составов проектов и значений атрибутов протоколируются, как это регламентируют стандарты серии ISO 9000 и требования по обеспечению защиты информации.
С точки зрения предприятий авиационно-космического комплекса и оборонной промышленности плюсом применяемого модуля Workflow является возможность построения очень сложных схем бизнес-процессов с использованием вложенных процедур и динамических разветвлений и работы в территориально-распределенном режиме.
Для территориально-распределенных предприятий эффективно применение модуля репликации (для работы с несколькими базами данных в территориально-распределенном режиме). При этом возможен обмен данными между филиалами даже в режиме офлайн.
Использование электронной цифровой подписи
Для обеспечения подлинности и проверки подлинности документов, в дополнение к штатным средствам система Lotsia PDM PLUS позволяет подключать опциональные средства электронной цифровой подписи (ЭЦП).
Система позволяет подписывать как один конкретный документ, так и пакет документов. Каждый документ может быть заверен одной или несколькими подписями.
Решение задач поддержки жизненного цикла изделия и управления конфигурациями (Product Life-Cycle Support & Configuration Management)
Lotsia PDM PLUS позволяет решать весь спектр задач, связанных с поддержкой жизненного цикла изделия:
- управление конфигурацией изделия с поддержкой возможности создания вариантов и исполнений. Система Lotsia PDM PLUS позволяет создавать как варианты на этапе разработки изделия, так и исполнения для существующих изделий, в соответствии с требованиями ЕСКД и стандартами предприятия. Проект может быть в любое время переведен на вариантное проектирование; каждый из вариантов при этом впоследствии может быть принят в качестве основного. Lotsia PDM PLUS позволяет управлять конфигурациями с поддержкой отечественных и международных стандартов. Задача управления конфигурациями решается в Lotsia PDM PLUS (согласно ISO 10007) на всех этапах жизненного цикла продукции, начиная от концепции и маркетинговой проработки и заканчивая утилизацией продукции. Выделение этапов жизненного цикла производится согласно отраслевой специфики предприятия. Система Lotsia PDM PLUS позволяет сохранять любое текущее состояние развития конфигурации. Такая фиксация требуется для того, чтобы иметь возможность просмотреть любое предыдущее состояние конфигурации до внесения последующих изменений. Фиксация («замораживание») конфигурационной базы может быть выполнена в любой момент, когда это необходимо. Зафиксированная конфигурация (baseline, или базовая линия конфигурации) будет служить прототипом конфигурации выпускаемой продукции в течение ее жизненного цикла. В рамках процедуры проверки соответствия конфигурации продукции документам, система Lotsia PDM PLUS окажет неоценимую помощь в подготовке и выгрузке комплекта проверочной документации. Для подготовки комплекта документации существуют специальные условия отбора для объектов и документов, задав которые пользователь сможет получить HTML-файл с описанием структуры изделия со ссылками на конкретные документы комплекта;
- хранение вариантов, не вошедших в основной проект. Все варианты, использовавшиеся на этапе разработки проекта, хранятся в системе, и к ним возможно обращение в любой момент времени, даже после завершения разработки проекта;
- учет всех инженерных изменений в проекте (ведение истории состояния проекта на любую дату);
- полный аудит всех действий пользователей при работе с системой. Для любого объекта и атрибута возможен просмотр истории изменений его значений;
- система Lotsia PDM PLUS позволяет сравнивать проекты друг с другом. Также возможно сравнить дерево истории проекта (состояние проекта на любую дату) с текущим состоянием проекта, с получением в графическом виде всех различий. При этом отображаются как различия в структуре проектов, так и различия в значениях атрибутов входящих в него объектов и проекта;
- как уже упоминалось, для удобства работы сотрудников различных служб (конструкторов, технологов, экономических и плановых подразделений, сотрудников сервисных служб и т.п.), начиная с этапов маркетинговой проработки и проектирования и заканчивая сервисным сопровождением продукции, система Lotsia PDM PLUS позволяет строить различные специализированные представления информации об изделии (View). Представления, соответствующие потребностям конкретных служб, значительно облегчают работу с системой и позволяют рассматривать данные об изделии в различных информационных срезах;
- система Lotsia PDM PLUS позволяет организовать номерной учет выпускаемых предприятием изделий. Это позволяет прослеживать судьбу конкретного изделия на протяжении всего его жизненного цикла. Возможно задание допустимых вариантов замены узлов и деталей, ведение каталога покупных изделий;
- Lotsia PDM PLUS позволяет руководству получать в реальном времени отчеты о состоянии работ по проекту: о соблюдении сроков разработки, графике плановых работ и т.п.
Управление конфигурациями в Lotsia PDM PLUS
Информация о проектной документации в системе Lotsia PDM PLUS
Система Lotsia PDM PLUS успешно используется на предприятиях авиационно-космического комплекса и оборонной промышленности. Среди пользователей системы такие ведущие предприятия, как РНИИ космического приборостроения, НПО «Искра», КБ «Южное», РПКБ, РПЗ и др.
Приборостроение
Приборостроение имеет специфические отличия, делающие малопригодными к использованию в этой отрасли программные решения, ориентированные на общемашиностроительное применение. К счастью, гибкость системы Lotsia PDM PLUS позволяет эффективно использовать ее на предприятиях приборостроительного профиля.
Интеграция Lotsia PDM PLUS с Bentley MicroStation (выбор вариантов сохранения документа)
Интеграция Lotsia PDM PLUS с Bentley MicroStation (работа с ассоциированными файлами)
Широкие возможности системы по интеграции с приложениями заказчика и формированию отчетных документов позволяют предприятию внедрить систему в соответствии с имеющимися программно-техническими средствами и принятыми схемами работы.
Использование возможностей модуля AutoVue позволяет просматривать и аннотировать документы, созданные в различных электронных САПР (форматы Barco DPF, Cadence Allegro, EDIF, GenCam, Gerber Format, IDF, Mentor Neutral, Mentor Board Station, ODB++, ODB++(X), Orcad Capture, Design/Library, Orcad Layout, PCAD Schematic, PCAD Layout, PDIF).
Интеграция Lotsia PDM PLUS с AutoCAD (импорт чертежа в электронный архив)
Пример реализации настройки интерфейса Lotsia PDM PLUS для работы проектной организации (общие данные по проекту)
Пользователями системы Lotsia PDM PLUS в приборостроении являются такие известные предприятия, как «Элара», Раменский приборостроительный завод, Раменское приборостроительное конструкторское бюро, «Техприбор», НИИ радиотехнических измерений, РНИИ космического приборостроения и ряд других ведущих компаний.
Проектные организации
В отличие от машиностроительных и приборостроительных организаций, основными документами, регламентирующими разработку документации, для проектных организаций являются стандарты СПДС.
Lotsia PDM PLUS в базовой поставке имеет готовые настройки, позволяющие внедрить ее в проектной организации в кратчайшие сроки.
При этом учитывается специфика работы конкретной организации.
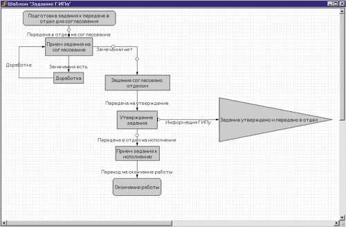
Пример шаблона маршрута задания ГИПа в модуле Workflow
Наряду с поддержкой интеграции с AutoCAD и приложениями на его основе Lotsia PDM PLUS позволяет интегрировать в единую систему и проектные приложения на базе программного обеспечения компании Bentley Systems (MicroStation и приложения для него: PlantSpace, TriForma, GeoGraphics и др.), весьма популярные в проектных организациях.

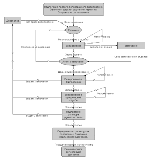
Пример маршрута согласования документа
Пример выбора согласующих
Комплект поставки Lotsia PDM PLUS включает пример настроек системы учета документов в соответствии с требованиями СПДС. Документация при этом хранится по проектам, в структурированном виде. На каждый электронный или бумажный документ заводится учетная карточка, содержащая необходимый набор атрибутивной информации, по которой в дальнейшем может осуществляться поиск и классификация документов. Данная настройка может быть легко модифицирована без программирования в соответствии с потребностями конкретного заказчика.
Lotsia PDM PLUS позволяет не только хранить уже разработанную документацию, но и управлять процессом ее разработки. При этом документация может быть структурирована уже непосредственно на этапе ее создания.
Сообщение системы о необходимости оценки исходных данных
Информация может вводиться в систему сотрудниками подразделений различных профилей в графических формах, максимально приближенных к привычным бумажным формам. Это достигается за счет того, что система Lotsia PDM PLUS включает мощный встроенный редактор форм, который позволяет настраивать как входные, так и выходные формы и, более того, настраивать персональные формы для сотрудников.
Одна и та же информация в различных формах может быть представлена совершенно по-разному. Такая гибкость облегчает привыкание пользователей к системе, а этот немаловажный фактор трудно не оценить по достоинству.
Система позволяет создавать и хранить всю информацию, необходимую для проведения проектных работ: неограниченное число вариантов проектов договоров, календарных планов, смет, чертежей и текстовых документов. При этом обеспечивается прослеживаемость хронологии всех изменений.
Доступ к каждому документу (даже еще не подписанному) ограничен тем кругом лиц, которые напрямую участвуют в процессе. В ходе ведения договорной работы контрагенты обмениваются между собой различными документами (протоколами и т.п.), учет которых тоже ведется в Lotsia PDM PLUS.
Пример решения на основе Lotsia PDM PLUS для предприятий нефтегазового комплекса
ГИП формирует в системе структуру проекта с помощью специальных средств системы Lotsia PDM PLUS. При этом из договора автоматически извлекается базовая часть информации. Собственно работа по составлению структуры проекта максимально упрощается и сводится на некоторых этапах к элементарным действиям. Структура проекта представляется в виде дерева, которое визуально более понятно пользователям. В структуре проекта автоматически создаются специальные папки для хранения исходных данных, заданий, рабочих материалов, находящихся на разных стадиях готовности. С документами, хранящимися в этих папках, в дальнейшем будут работать их конечные потребители — проектировщики, руководители среднего и нижнего звена, а управлять доступом к ним можно как автоматически, так и вручную.
Конечные пользователи начинают свою работу после получения задания. Передача заданий, да и всех документов в системе производится с использованием возможностей функции документооборота.
Данные о движении оборудования
Проектировщики разрабатывают свои решения в среде принятых на предприятии САПР, а хранят их в электронном архиве Lotsia PDM PLUS, причем доступ к ним строго регламентирован. При необходимости доступ может быть предоставлен и другим заинтересованным пользователям системы. В этом случае подразделения ведут свои разработки, имея актуальную информацию о разработках смежных подразделений. Для документов проекта пользователи могут создавать и хранить рабочие версии.
Технологическая подготовка производства для швейной промышленности
Система Lotsia PDM PLUS может комплектоваться специальными опциональными интерфейсами для работы с САПР. Работа с графическими документами с помощью опциональных интерфейсов подразумевает полную поддержку работы в защищенном архиве (открытие документов, хранение ссылок, предоставление доступа к компонентам, создание версий и т.д.). Ключевым моментом в работе интерфейсов является возможность синхронизации содержания текстовых полей графических документов с информацией из карточек документов, хранящейся в Lotsia PDM PLUS. Другими словами, основную надпись чертежа не придется заполнять вручную. Поскольку вся информация уже есть в системе (она вводилась пользователями на этапе создания карточек документов), то для ее экспорта в графический документ достаточно воспользоваться функцией синхронизации. Поддерживается синхронизация как из карточки в чертеж, так и из чертежа в карточку.
Сохранение документа в электронный архив из интегрированного приложения с помощью действия
На этапах согласования, утверждения документов, выдачи заданий и других используются возможности функции документооборота. Lotsia PDM PLUS поддерживает как свободный обмен сообщениями между пользователями, так и прохождение документов по строго определенной цепочке. За счет этого достигается полная повторяемость процессов и, как следствие, упрощение прохождения сертификации по ISO 9000. Говоря о стандартах серии ISO 9000, следует отметить и тот факт, что в системе Lotsia PDM PLUS ведется вся история изменений в проекте и реализован процессный подход, как того требует ISO 9000:2000.
Для получения выходных форм используется встроенный генератор отчетов. Можно настроить формы различного содержания и оформления. Для руководства предприятия можно настроить формы, содержащие консолидированную информацию, а для руководителей отделов — содержащие детализированную информацию по отделу. Для ГИПов же можно настроить формы, содержащие информацию по их проектам. Следует отметить, что информация из выходных форм может быть экспортирована в приложения MS Office, например на фирменный бланк предприятия.
Многообразие процессов, протекающих в проектной организации, требует жесткого и разноуровневого контроля исполнения, поскольку сроки производства проектных работ ограничены договором с заказчиком. Система Lotsia PDM PLUS предоставляет для этого все возможности. Контроль исполнения может быть как созерцательным, так и активным. В первом случае руководитель просто получает информацию, а во втором система предлагает ему произвести управляющее воздействие на участников процесса.
Вариант настройки веб-интерфейса
Утвержденный проект должен быть передан заказчику. Сотрудники службы комплектации знают, как много времени тратится на комплектацию проектной документации для передачи ее заказчику. Система Lotsia PDM PLUS позволяет значительно упростить и эту процедуру. Lotsia PDM PLUS включает функции формирования подборки документов для экспорта и передачи заказчику. При экспорте формируется обменный индексный файл, содержащий каталог экспортируемых документов со ссылками на них. Как показывает опыт внедрения, данная функция позволяет в десятки раз сократить временные затраты на комплектацию проектной документации.
Работа с документами через веб-интерфейс
Система хранения документов может быть как централизованной, так и территориально-распределенной, без каких-либо ограничений по объемам хранения или количеству пользователей.
Пользователями Lotsia PDM PLUS являются такие известные проектные организации, как ЮжНИИгипрогаз, ТюменНИИгипрогаз, Мосинжпроект, Ярославгражданпроект, ПИ-2 и другие ведущие проектные институты.
Горнодобыча и переработка
Предприятия горнодобычи и переработки обычно сочетают в своей работе использование стандартов как ЕСКД, так и СПДС. Система Lotsia PDM PLUS позволяет применять стандарты обеих этих систем в рамках единой настройки, что существенно упрощает использование системы и устраняет необходимость приобретения двух различных систем для решения одних и тех же задач. Lotsia PDM PLUS успешно применяется на Ангарском ЭХК и на ряде других предприятий подобного профиля.
Энергетика
Для предприятий энергетики (в том числе ядерной) предлагаются решения на базе Lotsia PDM PLUS, которые позволяют решать следующие задачи:
- организация электронных архивов технической документации с учетом отраслевой специфики и привязкой к оборудованию;
- управление разработкой технической документацией и производством изделий;
- организация электронного документооборота технической документации между филиалами предприятия (в том числе в территориально-распределенном режиме);
- внедрение АСУ ремонта и эксплуатации и паспортизации оборудования.
Lotsia PDM PLUS используется такими лидерами отечественной энергетики, как ПКФ «Росэнергоатом», и рядом других предприятий.
Работает система напоминаний исполнителям о приближении срока выполнения заданий
Судостроение
Судостроение имеет ряд специфических особенностей, отличающих его от общего машиностроения. Изделия здесь выпускаются малыми сериями (проектами) и отличаются высокой степенью сложности, долгим временем эксплуатации и регулярными модернизациями.
Среди пользователей системы Lotsia PDM PLUS уже давно присутствуют судостроительные предприятия (Мурманское морское пароходство, СРЗ «Нерпа» и др.).
Управление договорами с помощью Lotsia PDM PLUS. Описание бизнес-процесса регистрации договора
Нефтегазовая отрасль
Исторически так сложилось, что прикладные системы на основе Lotsia PDM PLUS и Lotsia PDM PLUS довольно широко распространены в нефтегазовой отрасли.
В первую очередь это системы управления проектной документацией, учета и паспортизации оборудования и имущества, АСУ ремонта и эксплуатации.
Данные решения позволяют не только вести учет единиц оборудования, но и обеспечить автоматизацию следующих процессов:
создание и ведение электронного паспорта оборудования и другого имущества предприятия на основании информации, имеющейся в базе данных;
- привязка оборудования к объектам нефтедобычи, что позволяет определить, какое именно оборудование установлено на том или ином объекте нефтедобычи, и получить полные технические или экономические характеристики;
- контроль наличия и состояния оборудования;
- контроль перемещения оборудования, с помощью которого можно определить, где и когда оно было установлено, по какой причине его демонтировали и куда направили;
- контроль деятельности сервисных организаций, дающий возможность составлять задания на выполнение работ, контролировать их выполнение и качество;
- контроль оборудования, ежедневное отслеживание его состояния, что позволяет достаточно оперативно управлять технологическим процессом;
- статистическая обработка данных по отказам и авариям оборудования (по причинам, по времени и затратам на устранение последствий, по потерям);
- формирование отчетов и паспортов в соответствии с требованиями Госгортехнадзора;
- оперативное получение информации по ценам поставки, монтажа, замены оборудования и т.д.
Прикладные системы используются (в том числе в территориально-распределенном режиме) в НК «Лукойл» и ряде других нефтяных компаний.
Швейная промышленность
В швейной промышленности с помощью системы Lotsia PDM PLUS успешно решаются задачи технологической подготовки производства. Интеграция с системой управления предприятием позволяет формировать производственные планы, планировать закупки комплектующих и материалов. Одним из пользователей системы Lotsia PDM PLUS в швейной промышленности является компания «Сплав».
Универсальные решения
Помимо специализированных отраслевых решений, на базе Lotsia PDM PLUS легко строятся универсальные прикладные решения, которые могут быть использованы в любой отрасли.
Электронный архив документов, электронный документооборот организационно-распорядительной документации и управление договорами
Lotsia PDM PLUS позволяет организовать электронный архив документов и автоматизировать документооборот в масштабах предприятия.
Для обеспечения надежной и производительной работы с большими объемами данных в системе Lotsia PDM PLUS используются индустриальные серверы баз данных: Oracle, Sybase или MS SQL Server. Транзакционный механизм обеспечивает надежную защиту данных при аппаратных сбоях. В качестве серверов баз данных могут использоваться компьютеры под управлением MS Windows, Novell NetWare, UNIX, Linux.
Поддержка нескольких СУБД позволяет заказчику выбрать решение, оптимально соответствующее его специфическим требованиям, и служит дополнительной защитой инвестиций.
Организация совещания
Для хранения документов система использует защищенные библиотеки на файл-серверах.
Документы хранятся в архиве в оригинальных (native) форматах, что обеспечивает следующие преимущества перед хранением тел документов в базе данных или с преобразованием форматов:
- отсутствуют проблемы с использованием внешних ссылок в компонентных документах;
- не требуется преобразование форматов документов при помещении документа в архив и извлечении из него (что также защищает от потерь данных при преобразовании форматов);
- даже при физическом разрушении диска с базой данных возможно восстановление тел документов;
- возможна организация хранения документов на съемных носителях (в офлайн-режиме).
Возможна организация территориально-распределенного электронного архива с хранением документов на нескольких серверах, а также доступ к документам через Интернет с помощью модуля Lotsia WEB.
Использование Lotsia PDM PLUS позволяет построить законченную систему автоматизации корпоративного управленческого и организационно-распорядительного документооборота в масштабах предприятия в соответствии с требованиями стандартов обеспечения качества серии ISO 9000:2000 и ГОСТ Р 6.30.
При этом возможна автоматизация таких типовых процедур, как регистрация, рассылка, утверждение документов, проведение изменений в документах, поддержка жизненного цикла документов, контроль формирования и исполнения мероприятий, регистрация и исполнение заявок клиентов и многих других.
Запись в календаре участника совещания
Система Lotsia PDM PLUS позволяет организовать управление договорами, ведущимися на предприятии. Договор представляет собой некоторую сущность, которой сопоставляется информационный объект базы данных, описываемый набором атрибутов. Такой набор атрибутов позволяет классифицировать договора по различным признакам и производить их поиск в базе данных. Договору может соответствовать электронный образ бумажного документа. В этом случае он хранится в электронном архиве и описывается тем же набором атрибутов, что и информационный объект договора. Доступ пользователей к договору и его электронному образу может регламентироваться.
Настройка CRM. Информация о сделках клиента
Перечень основных атрибутов примерно одинаков для всех типов договоров, например «Дата договора», «Срок окончания», «Предмет договора», «Контрагент» и т.д. Такие наиболее общие атрибуты лежат в основе структуры настройки по управлению договорами. Система Lotsia PDM PLUS, имея гибкий механизм настройки структуры базы данных, позволяет расширять перечень необходимых атрибутов для описания договоров с учетом сложившейся специфики конкретного предприятия.
Система классификации договоров может разрабатываться каждым предприятием самостоятельно и изменяться в зависимости от потребностей своих пользователей. Система Lotsia PDM PLUS, имея гибкий механизм настройки структуры базы данных, позволяет расширять перечень необходимых атрибутов для описания договоров с учетом сложившейся специфики конкретного предприятия.
Система поддерживает механизмы нотификации (извещения исполнителей) о ходе работ и необходимости выполнения указанных действий.
Управление взаимоотношениями с заказчиками (CRM)
Решение по управлению взаимоотношениями и заказчиками позволяет полностью автоматизировать работу с партнерами, клиентами, контрагентами. Включая весь функционал по управлению документами и договорами, настройка CRM дает гибкие возможности по управлению контактами и взаимодействию с системой ERP.
Не нашли решения для своей отрасли? Не огорчайтесь!
В данной статье из-за ограничений объема публикации приведена только часть примеров отраслевых решений. Развитие системы Lotsia PDM PLUS продолжается непрерывно. При этом особое внимание уделяется потребностям пользователей. Возможно, в настоящее время уже разработано или разрабатывается решение именно для вашей отрасли.
Обратитесь в компанию «Лоция Софт» или к нашим авторизованным партнерам, и вы получите полную информацию о наиболее подходящем для вашей организации решении.
Дополнительную информацию о программах серии Lotsia PLM можно получить на веб-сайтах www.lotsia.com и www.lplm.ru.


























